【圣运第1992起胜案】浙江省胜案:一家10口只给8人的安置补偿?圣运律师助力获得合理补偿!
更新时间:2025-12-07 17:32 发布:2020-02-20 13:55 文章来源:北京圣运律师事务所
文章简介:【圣运第1992起胜案】浙江省胜案:一家10口只给8人的安置补偿?圣运律师助力获得合理补偿!委托人:黄先生等三人委托律师:北京圣运律师事务所王有银主任及其团队主办律师被告:杭州市萧山区人民政府蜀山街道办事处案情回顾 黄先生是杭州市萧山

委托人:黄先生等三人
委托律师:北京圣运律师事务所王有银主任及其团队主办律师
被告:杭州市萧山区人民政府蜀山街道办事处
案情回顾
黄先生是杭州市萧山区蜀山街道戚家池社区村民,2017年7月6日,黄先生与蜀山街道城中村改造征迁指挥部签订了《房屋征收安置补偿协议》,但就安置人口问题事实上还未达成一致。黄先生的女儿小黄结婚后育有一子,小黄2002年曾因读书将户口迁出,2006年大学毕业后又迁回,之后小黄丈夫的户口也迁到戚家池社区,均在黄先生户内。黄先生的户内有10人,但签订的协议明确安置的只有8人,小黄的丈夫及孩子未予安置。黄先生一家认为这样的安置方式严重的侵犯了自己的合法权益,因此来到了北京圣运律师事务所寻求法律帮助,想通过法律途径维护自己的合法权益。
王有银主任仔细听取了案件情况,迅速拟定了维权计划,并指派团队专业律师具体执行,迅速启动了与案件相关的程序。圣运律师认为,黄先生为符合农村建房条件的被补偿人,小黄在回迁后为杭州市区范围内户口,现已结婚且常住在征迁地,未被行政机关、事业单位和国有企业正式录用,她与家庭成员也均未享受过房改等政策,同时符合政策生育两个子女。
根据《杭州市萧山区人民政府办公室关于征收集体土地房屋实施多高层安置意见》、《蜀山接到城中村改造房屋拆迁安置实施细则》中人口确定的规定,按实施拆迁或申请购房时符合农村建房条件的在册人口计算,其中小黄的丈夫和孩子都属于在册人口,应当给予安置,黄先生要求增加其两人为安置人口并相应增加补偿也有法有据。
本案中,被告杭州市萧山区人民政府蜀山街道办事处依据《杭州市萧山区人民政府办公室关于征收集体土地房屋实施多高层安置意见》第三部分人口与面积核定内容中的"被补偿人的不符合入赘条件的女儿为1997年后毕业的已婚大中专毕业生的安置",以及《蜀山街道城中村改造房屋拆迁安置实施细则》第三部分具体安置方式及方法内容中的"被补偿人的不符合入赘条件的女儿为1997年后毕业的已婚大中专毕业生的安置"对黄先生一家进行补偿。认为,案涉协议中关于人口安置情况的认定与实施不服,且根据协议约定,若协议约定人口及面积在履行过程中发现错误应予以纠正。不仅如此,蜀山街道办事处依据的细则的合法性也存在异议,违背了男女平等的观念,也侵害了黄先生一家的合法权益。在这样的情况下,圣运律师协助黄先生等人提起了行政诉讼。
诉讼结果
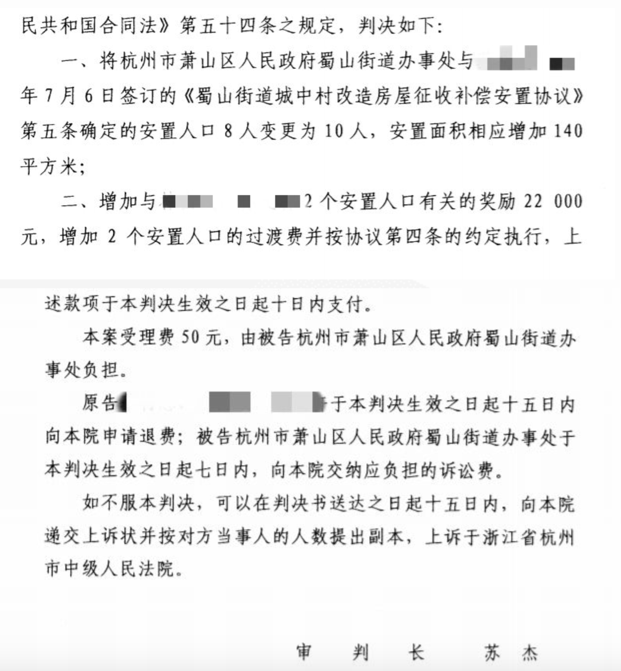
法院经审理案情后,认可了圣运律师的意见,判决将蜀山街道办事处与黄先生签订的《蜀山街道城中村改造房屋征收补偿安置协议》第五条确定的安置人口8人变更为10人,安置面积相应增加140平方米,增加小黄的丈夫及孩子这两个安置人口的有关奖励22000元,增加2个安置人口的过渡费并按协议约定执行。
上一篇:福建胜案:对征收项目合法性存疑,圣运律师助力维权! 页面浏览:7829
文章编辑:刘鹏飞律师
内容审核:圣运律师
上一篇:【圣运第1994起胜案】陕西胜案:管委会驳回复议申请?圣运律师助力维权!
下一篇:【圣运第1991起胜案】河北胜案:未按照法律规定进行查处程序?圣运律师助力维权!